當前位置:產品中心 > 大口徑金屬浮子流量計 > 大口徑金屬浮子流量計
| 型 號: | DQH |
| 品 牌: | 多欽儀表 |
| 所屬分類: | 大口徑金屬浮子流量計 |
| 所 在 地: | 上海 |
| 更新日期: | 2017.05.18 12:17:11 |
DN80、100、150;水平/垂直安裝;法蘭連接;純機械式/電遠傳型/智能型/回零型。
大口徑金屬浮子流量計產品描述
DQH系列金屬管浮子流量計結構簡單、工作可靠、準確度高、適用范圍廣。與玻璃轉子流量計相比較能耐較高的壓力。DQH系列流量計具有就地指示、電遠傳、限位開關報警、耐腐蝕、夾套型、阻尼型和防爆等品種。廣泛應用于國防、化工、石油、冶金、電力、環保、醫藥和輕工等部門的液體、氣體流量的測量與自動控制。
流量計檢測部分零件均有1Cr18Ni9Ti不銹鋼材料制成,特殊場合也可由Cr18Ni12Mo2Ti或F46等耐腐蝕材料組成。流量計除特殊規格外,高度均為250 mm。
連接法蘭采用GB/T9119.8~10標準,也可根據用戶特殊要求定制。
★?公稱通徑:DN80-150
★?顯示方式:純機械式、智能型、電遠傳型
★?流體方向:下進上出、左進右出、右進左出
★?材 ? 質 ? :304不銹鋼、316L不銹鋼、316
★?連接方式:法蘭型、螺紋型、快卸卡箍型
★?測量精度:液體:1.5%;氣體2.5%
★?公稱壓力:1.6MPa、2.5MPa、4.0MPa、6.3MPa
★?介質溫度:-80°C ~ 200 °C
★?量程比:10:1
?
?
大口徑金屬浮子流量計
常用型號:DQH-100-FDL-R40-1.6E-M1
型號注解:金屬浮子流量計,水平安裝左進右出,純機械式,測量介質為水,DN100,表體材質為304不銹鋼,溫度低于100度,額定壓力1.6mpA,顯示瞬時流量,無累計無輸出,法蘭型,自配安裝法蘭等緊固件。?
流量計價格隨選型規格、口徑、配置變化影響,不是一口價產品,需要根據您的工況選型報價.
大口徑金屬浮子流量計 垂直安裝:
選型樣本下載:http://m.pengbogroup.cn/xiazai/detail/65
說明書下載:http://m.pengbogroup.cn/xiazai/detail/120
?
?
?產品特點:
★??金屬管浮子流量計適用于小口徑和低流速介質流量測量;
★??工作可靠,維護量小,壽命長;
★??金屬管浮子流量計對于直管段要求不高;
★??較寬的流量比10:1;
★??雙行大液晶顯示,可選現場瞬時/累計流量顯示,可帶背光單軸靈敏指示;
★??非接觸磁耦合傳動;
★??金屬管浮子流量計全金屬結構,適于高溫、高壓和強腐蝕性介質;
★??可用于易燃、易爆危險場合;
★??可選二線制、電池、交流供電方式;多參數標定功能;
★??金屬管浮子流量計帶有數據恢復,數據備份及掉電保護功能.
?
?
?原理結構
由下而上的流體通過直立的測量管時,浮子在壓差的作用下上升、浮子上升的高度即代表流量的大小。并通過浮子中的磁鋼與指示器中的磁鋼耦合聯結傳遞給指示器,帶動指示器中的指針轉動。

?
?
通用型金屬管浮子流量計技術要求:
★?測量范圍:水(2.5~60000)L/h;?空氣(0.07~2000)m3/h (在0.101025 MPa、20℃)。
★?準確度等級:?1.5、2.5級。
★??量程比:?10:1。
★?工作壓力:?DN15~50,4 MPa; DN80~100,1.6MPa。
★?介質溫度:?-80℃~200℃(內襯F46流量計0℃~80℃)。
★?液體介質粘度:DN15<5mPa·s;DN25~100<5mPa·s。
★?連接方式:法蘭連接、螺紋連接等;法蘭采用GB/T9119.8~10標準。
★??總長度:?DN15~100 250mm。
★??測量管材質:普通型1Cr18Ni9Ti,耐腐型Cr18Ni12Mo2Ti,316L、316襯F46等;如用戶有特殊要求可特殊訂貨。?
電性能
★?輸出信號:二線制(4~20)mA、三線制(0~10)mA。
★??線性度:1%;
★?.?電源:DC 24(1±+10-15%)V。
★??功率消耗:25 mW。
★??環境溫度:-25 ℃~55 ℃。
★??溫度影響:0.5%/10 ℃。
★?負載電阻:DC (0~10)mA (0~1)kΩ;
? ? ? ? (4~20)mA (0~600)Ω。
★??接線電纜:RVVP 3×28/0.15。
★??防爆等級:ExiaⅡCT5。
★?配安全柵型號:LB906型。
★?.電遠傳變送器:HK-H810型或ESK-I(二線制)。;
?
★??接線圖:

?
?
?選型參考:

?
流量范圍對照表:

?
安裝尺寸:
?

?
?
?
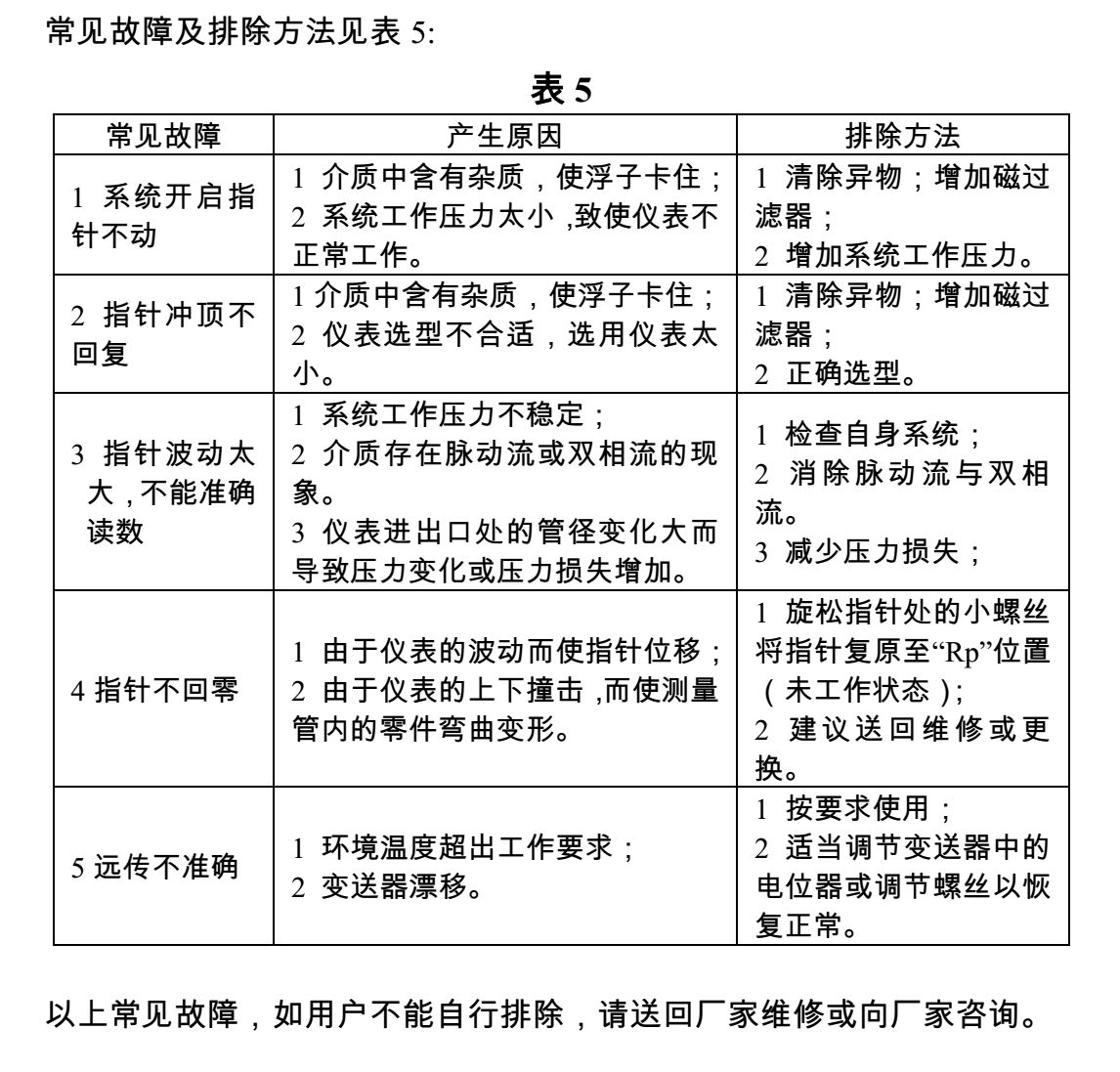
使用與維修
★?安裝流量計之前一定要將管道內的焊?渣、雜物清理干凈。
★??流量計必須垂直于地面安裝其傾斜度不得超過2°。否則會影響測量準確度。
★?為了確保流量計的測量準確性,應在流量計的進口端增加不少于10DN的直管段,出口端不少于5DN的直管段,測量時調節控制閥必須安裝在流量計的下游。
★??若被測介質為大的脈動流或兩相流,應在流量計的上游安裝緩沖器來消除或減弱脈動,保證介質的流動是單相穩定的,同時,建議流量計最好使用阻尼型的。
★?若被測介質較臟或含有導磁顆粒時,應在流量計的上游安裝過濾器或磁過濾器。
★??流量計的安裝應能適當支撐管道的振動或減少流量計的軸向負荷,否則應增加固定流量計的支撐。
★?為了便于流量計的保養維修,磁過濾器的清洗以及用戶管路的定期維護保養,建議使用如圖所示的旁路管道。
??當流量計用于氣體測量時,應保證?管道內的工作壓力不少于5倍流量計?的壓力損失,使流量計能夠穩定正常動作。(圖6 安裝圖)

★??對電遠傳及帶報警限位開關的流量計在使用前,打開儀表蓋,按接線圖示正確接線。對于報警型的旋松限位開關處的螺絲,用戶根據需要設定限位報警位置,并旋緊螺絲,復原后使用。
★??按儀表指示器中的警示牌,取出運輸中防止浮子振動的阻動件,復原后再使用儀表。
★?若開啟流量計時,由于管道內沒有壓力或系統還未達到儀表正常使用的工作壓力,必須緩慢開啟控制閥,直到系統正常,儀表方可使用,否則容易造成指針跳動或浮子的突然撞擊而損壞的現象。
★?用戶使用時,若被測流體的密度與水不同時,或被測氣體的參數和工作狀態與制造廠家規定不同時應對流量計示值讀數進行換算,換算方法見附錄。
?
?
法蘭規格參考:
?
?
?

?
設計選型須知
★?根據測量流體是氣體或液體。正確選用氣體或液體金屬管浮子流量計。
★?被測流體無腐蝕性選用普通型,有腐蝕性選用防腐型。
★??訂貨時請注明被測介質名稱、流量、管道通徑及工作壓力、溫度、密度、粘度等情況。我公司可根據用戶提出的密度等進行刻度修正,制作特殊的流量標尺。
★??根據被測流體的測量范圍、應用場合等選用合適型號的規格品種。如有特殊要求的流量計,請來公司或來函與營銷科聯系。?
?
?
同系列產品展示:
? ? ? ? ? ? ? ? ? ? ? ? ? ? ? ? ? ? ? ? ? ? ? ? ? ? ? ? ? ?(智能型)
? ? ? ? ? ? ? ? ? ? ? ? ? ? ? ? ? ? ? ? ? ? ? ? ? ? ? (下限報警型)

? ? ? ? ? ? ? ? ? ? ? ? ? ? ? ? ? ? ? ? ? ? ? ? ?(水平安裝 ?DN15)
? ? ? ? ? ? ? ? ? ? ? ? ? ? ? ? ? ? ? ? ? ? ? ?(垂直安裝 防爆型)
? ? ? ? ? ? ? ? ? ? ? ? ? ? ? ? ? ? ? ? ? ? ? (防腐型 ?垂直安裝)
?
?
?
售后與質保 ??
?
多欽儀表(上海)有限公司供應的所有產品:
所有產品質保2年;
免費提供電話咨詢、指導安裝調試等服務;
協商上門指導安裝、調試等事宜,只收取合理的差旅費用;
量大可以免費上門指導安裝、調試;
服務宗旨:不管產品使用多長時間,只要您找到我們,我們都會為您解決所有問題,直到滿意為止。相信我們從事流量計行業10多年的實踐經驗能為你帶來滿意的服務。
?
?